-
网站首页
-
走进凡知
- 关于我们
- 新闻资讯
- 荣誉资质
-
产品中心
- 科研试剂
- 核酸提取系列
- NGS类
- 酶
- PCR扩增
- 诊断试剂
- 呼吸道感染系列
- 心脑血管系列
- 生殖健康系列
- 其他传染病系列
- 仪器
- 全自动核酸提取仪
- 荧光免疫分析仪
- 微流控芯片核酸扩增分析仪
- 恒温核酸扩增分析仪
- 服务
- 科创公共服务
- 蛋白/抗体定制
-
人才招聘
- 凡知文化
- 社会招聘
- 校园招聘
- 人才动态
- 加入我们
-
服务中心
- 公司画册
- 产品说明
- 意见和建议
-
联系我们
-
网站首页
-
走进凡知
- 关于我们
- 新闻资讯
- 荣誉资质
-
产品中心
- 科研试剂
- 核酸提取系列
- NGS类
- 酶
- PCR扩增
- 诊断试剂
- 呼吸道感染系列
- 心脑血管系列
- 生殖健康系列
- 其他传染病系列
- 仪器
- 全自动核酸提取仪
- 荧光免疫分析仪
- 微流控芯片核酸扩增分析仪
- 恒温核酸扩增分析仪
- 服务
- 科创公共服务
- 蛋白/抗体定制
-
人才招聘
- 凡知文化
- 社会招聘
- 校园招聘
- 人才动态
- 加入我们
-
服务中心
- 公司画册
- 产品说明
- 意见和建议
-
联系我们
流感进入快速上升期!凡知医学病毒核酸提取助力呼吸道病原体快速鉴别


近日,中国疾病预防控制中心发布数据显示,在全国门急诊流感样病例中,流感阳性率接近45%,整体进入中流行水平,部分省份已达高流行水平,呈快速上升趋势。
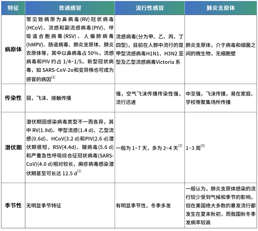
随着冬季来临,呼吸道感染性疾病进入高发期。医院门诊中,以「发热、咳嗽、咽痛」为主诉的患者激增,其背后可能是普通感冒、流行性感冒或肺炎支原体感染等不同病因。三者临床表现虽有重叠,但病原学、病情进展及治疗方案迥异。精准的鉴别诊断是实施有效治疗、避免抗生素滥用和减少并发症的关键。


病原学与流行病学的差异

关键点:流感的暴发流行史和支原体感染的聚集性、长潜伏期是重要的流行病学线索。
呼吸道病原体检测意义
大部分呼吸道病毒病原,引起的临床症状较为相似,不具有特异性,一种病原体可以引发多种临床症状,而且存在混合感染的可能性,危害更加严重,多种病原体混合感染导致常规治疗方案效果欠佳,因此,有效的鉴别诊断尤为重要。
呼吸道症候群病原体检测对针对性用药具有重要意义:
1)可快速排除常见病原体,实现早发现、早诊断、早治疗;
2)根据检测结果,针对性用药,避免滥用抗生素;
3)可尽早做好院感防控,避免发生院内感染;
4)可辅助临床医生判断,及时调整治疗方案。
核酸检测方法是目前比较推崇的呼吸道病原体检测方法,一次性能快速检测多种呼吸道病原体、安全可靠,为呼吸道感染精准诊疗提供有力技术支撑。


病毒PCR检测
——核酸提取至关重要
病毒的早期筛查、科学研究以及疫苗开发工作至关重要,而病毒核酸提取便是其中最基础的环节。
由于病毒DNA/RNA提取的难点在于样品中病毒核酸的量少、易丢失以及检测困难等等。因此,需要采取相应的措施和技术来提高提取效率和灵敏度,从而确保提取的成功率和准确性。

如何满足核酸检测特异性和灵敏度,提高检测成功率,关键前提是从样本中获取高浓度和纯度的核酸。凡知医学——病毒DNA/RNA提取试剂盒(磁珠法)搭配FireAuto系列全自动核酸提取仪基于磁珠法的技术优势,可对呼吸道核酸检测样本(痰液、鼻、咽拭子)中核酸实现高效提取,所获得核酸能更好应用于下游呼吸道病原体核酸检测。
应对各种病毒检测和研究需求
凡知医学助您选择理想解决方案

高灵敏度病毒核酸检测
磁珠法病毒DNA&RNA共提取


病毒DNA/RNA提取试剂盒(磁珠法)
本产品采用自主研发的磁珠分离纯化技术和独特的缓冲液体系,可同时提取样本中的DNA/RNA。适用于多种临床样本病毒总核酸的提取,可直接用于下游分子生物学实验,包括PCR、反转录、RT-PCR、芯片检测等。
产品优势

· 场景灵活:支持手动提取以及与高通量全自动核酸提取仪配套使用。
数据展示

通过对RSV(呼吸道合胞病毒)病毒进行梯度稀释,在同等病毒浓度下横向对照凡知医学试剂盒与美国A公司试剂盒,结果显示两者Ct值基本一致,结果准确可靠。

表1 凡知试剂与美国A公司试剂盒ct值对比
凡知与国内某知名公司的同类产品做对比,数据结果显示凡知产品优于国内某知名公司的同类产品,性能可靠。

表2 凡知与国内某知名公司的同类产品做对比
通过对获取病毒DNA/RNA进行扩增曲线试验,结果显示:在不同浓度下提取病毒DNA/RNA呈线性分布,性能均一, 样本间差异小。

凡知与品牌A对比:

表3:凡知与品牌A提取灵敏度实验数据对比
在投入相同样本量200微升时,凡知试剂的提取效果优于品牌A,在此基础上,凡知在这款试剂的产品说明书中定的样本量投入量为350微升,较品牌A的样本投入量200微升更多,因此更有利于下游病毒核酸的检测。

表4 HBV的检测效果

图2 对应于表2的HBV的扩增曲线

表5 甲乙流病毒的检测效果



🌟优质的产品配上优质的你,凡知医学产品保证质量稳定可靠,欢迎咨询洽谈:400-002-2772。

参考文献:
[1] 中国医师协会急诊医师分会急诊感染学组. 成人普通感冒诊断和治疗临床实践指南 (2023) [M]. 2023.
[2] 中华人民共和国国家卫生健康委员会, 国家中医药管理局. 流行性感冒诊疗方案(2025 年版)[M]. 2025.
[3] 中华医学会呼吸病学分会感染学组. 成人肺炎支原体肺炎诊治专家共识 [M]. 2010.





-
ꁸ 回到顶部
-
ꂅ 400-002-2772
-
ꁗ QQ客服
-
ꀥ 微信二维码

管理总部: 北京市海淀区上地信息路12号中关村发展大厦D座D105号
生产总部: 江苏省昆山市晨丰路222号2号楼
客服咨询电话:400-002-2772
企业邮箱: info@fgbiomed.com
